Journal of Sustainability Science and Management Peer Review Process & Policy
Commitment to peer review and editorial oversight
Journal of Sustainability Science and Management (JSSM) is committed to maintaining high academic and ethical standards. All content published in JSSM, including primary research articles, reviews, commentaries, and editorials, is subject to either rigorous peer review or editorial oversight to ensure integrity, quality, and relevance.
What is peer review?
The peer review system exists to validate academic work, helps to improve the quality of published work, and increases possibilities of impact within research communities. Despite some limitations, peer review is still the only widely accepted method for scientific research validation.
Peer review of primary research articles
Primary research articles submitted to JSSM are always subject to external peer review by independent experts. JSSM relies on the peer review process to uphold the quality and validity of individual articles.
Review Model used in JSSM
JSSM employs double anonymised review model, where both reviewers and authors remain anonymous throughout the process. Authors must therefore prepare manuscripts in a way that does not reveal their identities, either directly or indirectly.
To support this process, authors are required to submit the following items in a separate title file:
Title page (not sent to reviewers) including:
- Manuscript title
All authors’ names and affiliations
Full address for the corresponding author, including an e-mail address
Acknowledgements
Conflict of interest statement
- Manuscript title
This model helps to limit reviewer bias relating to gender, country of origin, academic status, or reputation. Articles written by prestigious or renowned authors are considered solely on the content of their work.
Different review traditions in other disciplines
While JSSM employs a double-anonymised peer review model, we acknowledge that some academic communities (e.g., arts, law, or humanities) may use alternative accepted forms of review. These traditions are respected when they are broadly recognised in their scholarly fields, provided they uphold the principles of fairness, quality, and transparency.
Before you submit
Dear Author, to save your and our time, please read carefully the information below before you start the submission. Check carefully if your article has good chances to be processed for peer reviewing and possible acceptance. We also strongly encourage you to read the editorial note and the reviewing process in the chart below.
Principal reasons for rejection are: –
- The manuscript does not comply with the editorial requirements (abstract, institutional email, etc.), including being out of scope. Articles not fitting with the aims and scope of the journal will be rejected by the Managing Editor prior to review. Please ensure that the manuscript fits the scope of JSSM.
- Lack of originality. Studies that are essentially confirmatory of similar studies previously published and not adding to knowledge will not be considered for publication.
- Contain ethical issues, for example:
- when dealing with animals and human specimens.
- data manipulation (manipulation of images), unethical use of machine learning and AI for image generation, data duplication or “salami splicing” (splitting the data in two or more articles).
- Data do not support the conclusion.
- Plagiarism (including self-plagiarism).
Principal reasons for Major Revision:
- The experimental design needs adjustments and/or requires additional information.
- Changing the data presentation style, new angles should be provided to support the conclusion.
- Addition of discussion to support the findings.
Principal reasons for Minor revision:
- Need explanation, clarification, more information.
- Low quality of figures.
- Addition of discussion by including other (recent) references to support the findings.
- Improve readability of the manuscript; proof-reading/copyediting for improving English grammar.
- Acknowledgements to funding agency.
Editorial role:
- Editor-in-Chief & Deputy Editor-in-Chief
Role: Strategic leader and final authority for all editorial decisions.
Responsibilities:
- Defines journal vision, scope, and editorial policy.
- Appoints and supervises Managing Editor, Section Editors, Associate Editors, and other board members.
- Oversees quality, ethics, and compliance.
- Makes final acceptance/rejection decisions.
- Approves special issues and editorial initiatives.
- Managing Editor (ME / MD)
Role: Day-to-day operations and process oversight.
Responsibilities:
- Ensure manuscripts follow the standard of JSSM.
- Coordinate the manuscript tracking system and deadlines.
- Responding to authors’ email.
- Liaise with publisher for production, marketing, and indexing.
- Section Editor (SE)
Role: Subject-area gatekeeper and coordinator.
Responsibilities:
- Screen new submissions in their section/field to check fit and quality.
- Assign manuscripts to appropriate Associate Editors based on expertise and workload.
- Provide guidance to AEs in borderline or challenging cases.
- Report progress and section trends to the EIC.
- Sometimes manage peer review themselves for special or priority papers in their area.
- Associate Editor (AE)
Role: Manage the peer review process for assigned manuscripts.
Responsibilities:
- Conduct initial technical/quality checks.
- Identify and invite qualified reviewers.
- Oversee peer review to ensure timely, constructive reports.
- Recommend a decision (accept/revise/reject) to the SE/EIC based on reviewer feedback.
- Communicate decisions and revision requests to authors.
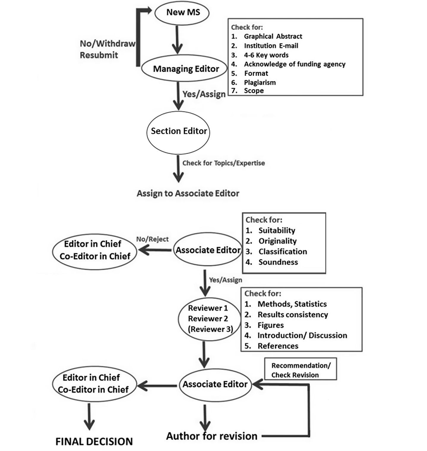
💡 Simplified Workflow of JSSM
- Author submits a manuscript.
- Managing Editor checks completeness & formatting.
- System assigns to Section Editor (based on topic).
- Section Editor assigned to Associate Editor.
- Associate Editor manages peer review → recommends decisions.
- Editor-in-Chief reviews recommendation → final decision.
- Production process by the publisher.
